主題活動
12/28前 愛讀日|圖書滿$888折$88前往選購
主題活動
12/28前愛讀日|圖書滿$1,200折$120前往選購
主題活動
12/28前愛讀日|全站滿$2,500折$250前往選購
主題活動
12/28前愛讀日|全站滿$1,600折$160前往選購
主題活動圖書滿$1,000贈誠品愛書人書籤(限量)

英文文法超圖解: 30天用心智圖戰勝英文文法

期:
2011/09/06
9
349314

內容簡介

■全台第一本心智圖學英語系列正式誕生!不要考驗自己的意志力!《英文文法超圖解:30天用心智圖戰勝英文文法》是第一本以全世界最多高材生使用的「心智圖法(Min Map)」來學習最冗長又最必備的英文文法,心智圖法除了達到刺激大腦記憶的效果,更能輔助讀者快速掌握學習大綱以及快速「複習」兩大學習重點。用最科學的方法來學習,有效降低挫折感,讓學習變得更簡單、容易持續!■最後一次花錢買英語文法書!英文文法學習元素一次到位《英文文法超圖解:30天用心智圖戰勝英文文法》收錄文法學習三大密切結合的學習項目:1. 20個必懂英文文法觀念→文法理論面2. 30個必學英文句型→文法應用面3. 40個必閃文法陷阱→文法技巧面所有文法必備學習層面,《英文文法超圖解:30天用心智圖戰勝英文文法》一次收錄,讓你最後一次從口袋掏錢購買文法書!■流行有趣的英語不再只出現在會話書了!「那裡有正妹!」、「今天我們去看變形金剛3吧!」、「盧彥勳是如此的努力以至於他可以打進2010溫布頓前八強。」《英文文法超圖解:30天用心智圖戰勝英文文法》以有趣又實用的句子來講解生硬無趣的文法句型,讓你搞懂文法概念的同時,更能將是範例句立即應用在生活中,現學現賣最好用!■30天養成學英語好習慣!心理學研究顯示,一個習慣的養成,至少必須重複21次。作者將《英文文法超圖解:30天用心智圖戰勝英文文法》全書內容規劃為30天的學習進度,讓各位搭配進度表,在一個月內達到每天學習,不知不覺中就養成了英語學習的好習慣!

產品目錄

Step 1 先搞懂概念與時態
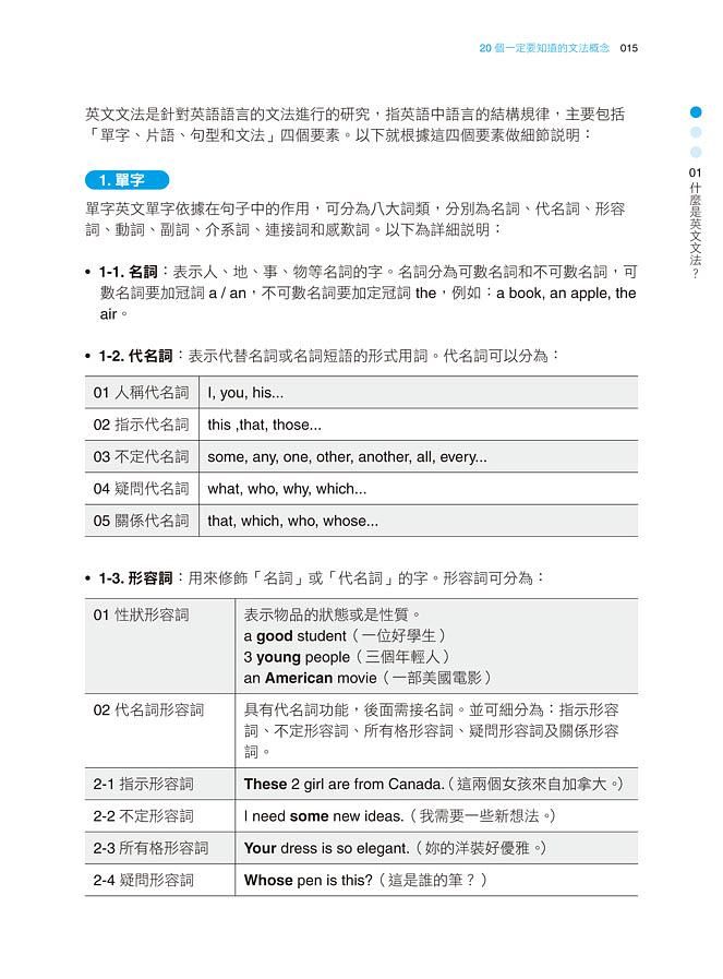
1. 什麼是英文文法?
2. 現在簡單式vs過去簡單式
3. 未來式
4. 現在進行式vs.過去進行式vs.未來進行式
5. 現在完成式vs.過去完成式vs.未來完成式
6. 完成進行式(現在vs.過去vs. 未來)

Step 2 了解英文中關鍵的關鍵—字詞
7. 形容詞(含比較級&最高級)
8. 副詞(含比較級&最高級)
9. 雙字動詞(可拆vs.不可拆)
10. 連綴動詞vs.感官動詞
11. 動名詞與不定詞
12. 連接詞
13. 介係詞
14. 片語

Step 3 該如何使用進階的句子?
15. 假設語氣
16. 被動語態
17. 附加問句
18. 關係代名詞
19. 子句(名詞子句、形容詞子句、副詞子句……)
20. 倒裝句

第二階段:Day 8~22
30個一定要學的句型

Level 1 基礎觀念馬上建立!
(程度分級:國中英語)
1. 那裡有正妹!
There is a modern girl.
句型1. There be (not)…
延伸There is (not)…+enough (+…)+ to do …
There is enough food for all of us.
2. 要不要喝點水啊?
Would you like some water?
句型2. Would you like…?
延伸 How about/What about…?
What about another cup of tea?
3. 你花了多久時間從車站走回家?
How long do you take to walk home from the bus stop?
句型3. How long/soon/often…?
4. 他太胖了,所以他不可能追得到校花!
He is too fat to get the school queen!
句型4. too…+(for sb./sth.)+to…
延伸 so … that ….
He is so sick that he can’t go to work today.
5. 今天我們去看變形金剛3吧!
Let’s go to see Transformer 3 today!
句型5. Let’s/Let us…
延伸 Why not/ Why don’t we …?
Why not go for a walk after dinner?
6. 不是所有人都跟你一樣支持費德勒好嗎?
Not everybody like you want Federer to win, ok?
句型6. Not everybody/both/all/every…
7. 難怪你老是上課打瞌睡!
It is no wonder you always feel sleepy during the class.
句型7. (It is) no wonder (that)…
8. 完成這個專案得花上七個工作天呢!
It will take 7 working days to finish the project.
句型8. It takes (sb.)+some time+to do sth.
9. 你覺得哈利波特的結局好嗎?
What do you think of/about the ending of the Harry Porter?
句型9. What do you think of/about…?
10. 我媽叫我只要一下課就得馬上回家。
My mother asks me to go home as soon as the class is over.
句型10 . …as soon as…

Level 2 可以開始簡單英語會話囉!
(程度分級:高中第一 ~ 二冊)
11. 除非你跟我們一起去,否則我是不會答應跟你哥去看電影的。
I won’t go to the movie with your brother unless you go with us.
句型11. unless…
延伸 until …
I won’t leave here until you give me the money.
12. 蘋果電腦根本就不知道iPad是會大賣還是不會。
APPLE doesn’t know whether iPad 2 will hit or not.
句型12. whether…or…
延伸if…
Does anyone know if he will come today?
13. 你不一起去嗎?
Don’t you want to come alone?
句型13. Isn’t (Don’t/Can’t/Won’t…)+sb.…?
延伸 …. 附加問句
It’s a good day, isn’t it?
14. 多美的一個包包啊!
How beautiful this bag is!
句型14. What/How…!
延伸 such a/an
She is such a beautiful woman.
15. 你介意讓我先上廁所嗎?
Do you mind if I use this toilet first?
句型15. Do/Would you mind…?
16. 這場比賽不只令人屏息還令人非常難忘!
This game is not only breath-taking but also very hard to forget.
句型16. not only…but also…
17. 了解世界趨勢對於學生來說也相當重要。
It’s also important for students to know the current trend of the world.
句型17. It+adj+of/for sb.+to do...
延伸 V-ing +is+adj…
Learning English is an important thing for us to do.
18. 那達爾不認為這次發球有出界。
Nadal doesn’t think that this serve is outside.
句型18. Sb. do/does not think/suppose/believe that…  
19. 貝拉是時候決定她未來的職業。
It’s time for Bella to decide her career.
句型19. It’s time (for sb.) to do sth.…
延伸It’s (high/about) time that…
It is time (that) we had classes.
20. 盧彥勳是如此的努力以至於他可以打進2010溫布頓前八強。
Yen-Hsun Lu works really hard so that he could play in the third round of Wimbledon 2010.
句型20. so that…

Level 3 看到阿豆仔也不用怕!

(程度分級:高中第三 ~ 六冊)
21. 起床,否則你開學第一天就要遲到了!
Get up, or you will be late on the first of the school.
句型21. or/otherwise…
22. 你每天喝越多的水,你的身體就會越健康。
The more water you drink, the more healthier you are.
句型22. the+比較級, the+比較級
23. 我恐怕無法去看女神卡卡的台北演唱會了。
I’m afraid I can’t go the concern of Lady Gaga in Taipei.
句型23. I’m afraid (that)…
24. 羅傑.費德勒就是那個打破多項世界網球紀錄的人。
It is Roger Federer who broke so many world records of tennis.
句型24. It is/was...that/who…
25. 這很明顯是裁判誤判了。
It is obvious that the judgment made a mistake.
句型25. It is obvious/clear that...
延伸It seems/seemed that/as if…
It seems (that) he was late for the train.
延伸It is/was said (reported /hoped) that...
It is said that the food in this supermarket is cheaper.
26. 這部電影實在太精彩了,所以大家都在討論它。
This movie is such amazing that everyone talks about it.
句型26. so/such…that…
27. 你最好趁夏天來之前開始減肥。
You’d better begin to lose weight before summer comes.
句型27. You’d better (not)…
延伸be (not) supposed to…
You are supposed to support your parents.
28. 就算要排隊等一個小時我也要買到這間店的甜甜圈!
Even though I have to wait for an hour, I still want to buy donuts from this shop.
句型28. Even though/if
29. 我媽要我打掃房間。
My mother had me clean the room.
句型29. have…do/doing/done…
30. 不管發生什麼事,我都一定會支持我的家人。
No matter what happened, I will support my family.
句型30. no matter+疑問詞…

第三階段:Day 23~30
40個不能不閃的文法陷阱

單字陷阱.類義單字辨析篇

01. ago vs. before
02. any vs. some
03. asleep vs. sleepy
04. bring vs. take vs. carry
05. hope vs. wish
06. everyday vs. every day
07. fit vs. suit
08. hear vs. listen to
09. speak vs. say vs. talk vs. tell
10. spend vs. cost
11. travel與trip
12. wait vs. expect
13. worth與worthy
14. occur vs. happen vs. take place
15. can v.s may vs. might
16 may be vs. maybe
17. during vs. while vs. when
18. prefer vs. rather

單字陷阱.一字多義使用篇
01. think的用法
02. time的用法
03. help的用法
04. hurt 的用法
05. mind的用法
06. welcome用法

文法陷阱.文法觀念辨析篇
01. 動詞+動名詞 vs. 動詞+不定詞
02. 過去簡單式vs. 過去完成式
03. 否定疑問句的回答
04. 形容詞的詞序問題
05. 間接問句的用法

文法陷阱.文法使用差異篇
01. have been to與have gone to 之比較
02. neither...nor與either...or的混淆
03. other,the other與another的區別
04. shameful與ashamed辨異
05. sometime, sometimes, some time, some times的混淆
06. one的指示代名詞
07. so與such修飾名詞的用法辨析
08. what與which應在何時用
09. whether與if的區別
10. could, would的用法
11. than在比較句型中的用法

作者介紹

■作者簡介

朱懿婷 Gillian

1983年生,大學主修企業管理,目前是一個每天周旋於RD與客戶之間的國外業務經理。從來沒有放過洋,但從小累積到大,周旋於各家知名補習班的英語學習經驗,加上一年12個月有6個月在國外與客戶Meeting的實戰經驗,讓她對於英語教學相當有心得及想法。對英語所有的興趣都來自於歐美影集及音樂,因此著作中所有句子也都相當生動活潑。是Criminal Minds及Lie To Me的忠實粉絲。不喜歡死背單字,更討厭冗長的文法概念,秉持英語最主要的目的就是「溝通」而不是「炫耀」,說「對方聽得懂的英語」才是好英語。每天的工作內容就是專案管理及客戶追蹤,因此開始了「心智圖人生」,希望脫離「Gillian的焦慮人生」,進而在半年內工作效率大跳躍,因此也產生了用心智圖學習英語的創新想法。第一本作品《英文文法超圖解:30天用心智圖戰勝英文文法》。

規格

誠品貨碼 / 2680607782004
ISBN13 / 9789868748415
ISBN10 / 9868748410
EAN貨碼 / 9789868748415
頁數 / 336
開數 / 18K
注音版 / 否
裝訂 / P:平裝
語言 / 1:中文/繁體
級別 / N:無

退貨說明

退貨須知:

  1. 依照消費者保護法的規定,您享有商品貨到次日起七天猶豫期(含例假日)的權益(請注意!猶豫期非試用期),辦理退貨之商品必須是全新狀態(不得有刮傷、破損、受潮)且需完整(包含全部商品、配件、原廠內外包裝、贈品及所有附隨文件或資料的完整性等)。
  2. 請您以送貨廠商使用之包裝紙箱將退貨商品包裝妥當,若原紙箱已遺失,請另使用其他紙箱包覆於商品原廠包裝之外,切勿直接於原廠包裝上黏貼紙張或書寫文字。若原廠包裝損毀將可能被認定為已逾越檢查商品之必要程度,本公司得依毀損程度扣除回復原狀必要費用(整新費)後退費;請您先確認商品正確、外觀可接受,再行拆封,以免影響您的權利;若為產品瑕疵,本公司接受退貨。

依「通訊交易解除權合理例外情事適用準則」,下列商品不適用七日猶豫期,除產品本身有瑕疵外,不接受退貨:

  1. 易於腐敗、保存期限較短或解約時即將逾期。(如:生鮮蔬果、乳製品、冷凍冷藏食材、蛋糕)
  2. 依消費者要求所為之客製化給付。(如:客製印章、鋼筆刻字)
  3. 報紙、期刊或雜誌。
  4. 經消費者拆封之影音商品或電腦軟體。
  5. 非以有形媒介提供之數位內容或一經提供即為完成之線上服務,經消費者事先同意始提供。(如:電子書)
  6. 已拆封之個人衛生用品。(如:內衣褲、襪類、褲襪、刮鬍刀、除毛刀等貼身用品)
  7. 國際航空客運服務。

若您退貨時有下列情形,可能被認定已逾越檢查商品之必要程度而須負擔為回復原狀必要費用(整新費),或影響您的退貨權利,請您在拆封前決定是否要退貨:

  1. 以數位或電磁紀錄形式儲存或著作權相關之商品(包含但不限於CD、VCD、DVD、電腦軟體等) 包裝已拆封者(除運送用之包裝以外)。
  2. 耗材(包含但不限於墨水匣、碳粉匣、紙張、筆類墨水、清潔劑補充包等)之商品包裝已拆封者(除運送用之包裝以外)。
  3. 衣飾鞋類/寢具/織品(包含但不限於衣褲、鞋子、襪子、泳裝、床單、被套、填充玩具)或之商品缺件(含購買商品、附件、內外包裝、贈品等)或經剪標或下水或商品有不可回復之髒污或磨損痕跡。
  4. 食品、美容/保養用品、內衣褲等消耗性或個人衛生用品、商品銷售頁面上特別載明之商品已拆封者(除運送用之包裝外一切包裝、包括但不限於瓶蓋、封口、封膜等接觸商品內容之包裝部分)或已非全新狀態(外觀有刮傷、破損、受潮等)與包裝不完整(缺少商品、附件、原廠外盒、保護袋、配件紙箱、保麗龍、隨貨文件、贈品等)。
  5. 家電、3C、畫作、電子閱讀器等商品,除商品本身有瑕疵外,退回之商品已拆封(除運送用之包裝外一切包裝、包括但不限於封膜等接觸商品內容之包裝部分、移除封條、拆除吊牌、拆除貼膠或標籤等情形)或已非全新狀態(外觀有刮傷、破損、受潮等)與包裝不完整(缺少商品、附件、原廠外盒、保護袋、配件紙箱、保麗龍、隨貨文件、贈品等)。
  6. 退貨程序請參閱【客服專區→常見問題→誠品線上退貨退款】之說明。
付款/配送